洁净室,亦称为无尘室或清净室。它是污染控制的基础。没有无尘室,污染敏感零件不可能批量生产。在 FED-STD-2里面,无尘室被定义为具备空气过滤、分配、优化、构造材料和装置的房间,其中特定的规则的操作程序以控制空气悬浮微粒浓度,从而达到适当的微粒洁净度级别。无尘室是指将一定空间范围内之空气中的微粒子、有害空气、细菌等之污染物排除,并将室内之温度、洁净度、室内压力、气流速度与气流分布、噪音振动及照明、静电控制在某一需求范围内,而所给予特别设计之房间。
不同行业的洁净室有着不同的区别,例如工业洁净室与生物洁净室:
1.工业洁净室
工业洁净室无生命的粒子控制的对象。洁净棚主要控制空气尘粒污染的工作对象,通常内保持正压。适用于精密机械工业、电子工业、半导体、集成电路、等)航空航天工业、高纯度磁产品,原子能工业、化工、轻工业(CD、磁带、电影制作),LCD(液晶玻璃),计算机硬盘磁头生产等行业。
2.生物洁净室
生物洁净室主要控制生活粒子(细菌)和非生物粒子的污染(尘埃)工作对象。,可分为:
(1)一般生物洁净室:主要污染控制微生物(细菌)对象。同时其内部材料需要能够承受各种灭菌剂侵蚀,内部一般保证正压。本质上其内部材料可以忍受各种各样的灭菌处理工业洁净室。例子:制药行业,医院手术室、无菌病房)食品,化妆品,饮料生产、动物实验室、理化检查房间,血站等。
(2)生物安全洁净室:微粒污染的主要控制对象与外部世界和人类的生活。内部维护和负压的气氛。例子:细菌学实验室、物理工程、生物学。
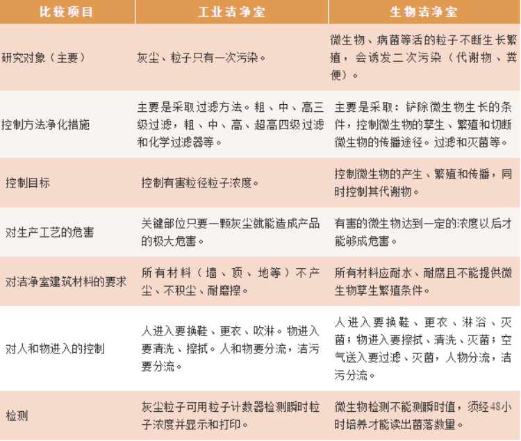
两个洁净室的区别如下:
不同行业的洁净室有着不同的区别,例如工业洁净室与生物洁净室:
1.工业洁净室
工业洁净室无生命的粒子控制的对象。洁净棚主要控制空气尘粒污染的工作对象,通常内保持正压。适用于精密机械工业、电子工业、半导体、集成电路、等)航空航天工业、高纯度磁产品,原子能工业、化工、轻工业(CD、磁带、电影制作),LCD(液晶玻璃),计算机硬盘磁头生产等行业。
2.生物洁净室
生物洁净室主要控制生活粒子(细菌)和非生物粒子的污染(尘埃)工作对象。,可分为:
(1)一般生物洁净室:主要污染控制微生物(细菌)对象。同时其内部材料需要能够承受各种灭菌剂侵蚀,内部一般保证正压。本质上其内部材料可以忍受各种各样的灭菌处理工业洁净室。例子:制药行业,医院手术室、无菌病房)食品,化妆品,饮料生产、动物实验室、理化检查房间,血站等。
(2)生物安全洁净室:微粒污染的主要控制对象与外部世界和人类的生活。内部维护和负压的气氛。例子:细菌学实验室、物理工程、生物学。
两个洁净室的区别如下:

广州嘉东提供专业的实验室设计规划,涉及1000+行业案例,规划设计众多行业类型实验室,经验丰富,详情请致电400-052-0378或咨询在线客服。




2019-05-08
微信
微博
更多







